Introduction: Acquired mutations, most commonly in RNA splicing factors and epigenetic regulators are thought to be disease drivers of clonal myeloid disorders such as MDS and AML. Both MDS and AML are amenable to epigenetic therapies regardless of underlying mutational subtypes. This prompted our hypothesis that alterations to epigenetic and chromatin landscape is important in pathobiology of clonal myeloid disorders driven by splicing factor mutations. In this study, we demonstrate that SF3B1 mutations induce distinct changes to epigenetic landscape and chromatin organization by altering RNA Polymerase II (Pol2) transcription kinetics. Critically, such epigenetic changes are also targetable - inhibiting components in the H3K4me/Sin3/HDAC pathway reverses Pol2 transcription defects and downstream effects on chromatin organization and genomic integrity.
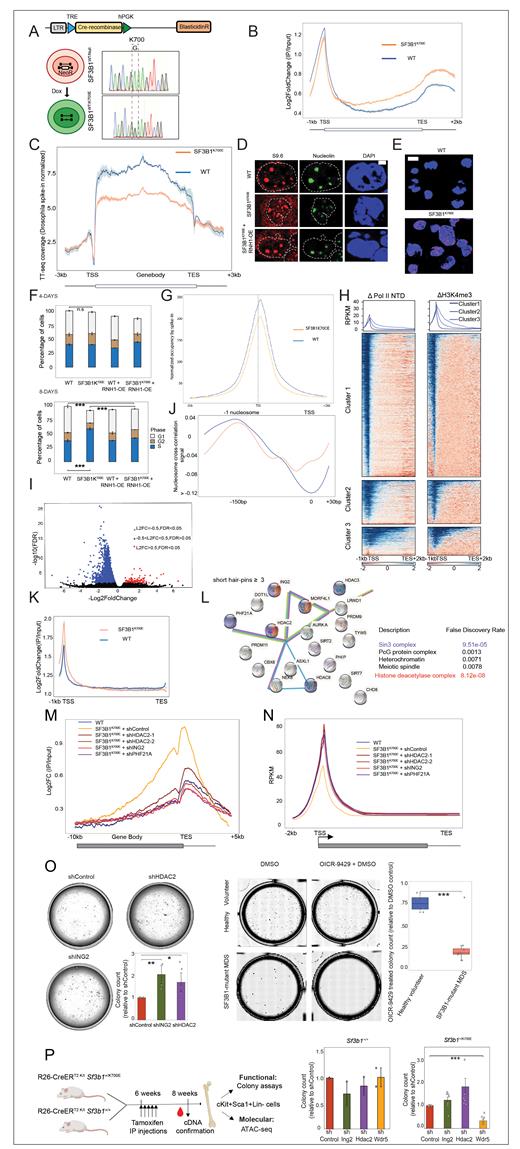
Methods: We generated inducible isogenic K562 cell lines that express single mutant allele of SF3B1 K700Ecombining two genome editing approaches (AAV-intron trap with CRISPR/Cas9 (Boddu et al, Comms Biol, 2021)) (Fig1A). RNAPII transcription kinetics changes were assessed using ChIP-seq for Pol2 and nascent-transcriptome assays (including GRO-seq and transient transcriptome-time lapse sequencing (TT-TL-seq). Chromatin accessibility/nucleosome density and histone marks (H3K4me3, H3K27ac, H3K27me3) were assessed using ATAC-seq and low-input CUT&RUN, respectively. Key results were replicated in patient samples with SF3B1 mutations and in a Sf3b1K700E mouse model.
Results: Combining genome-wide approaches (ChIP-seq (Fig1B), GRO-seq, and TT-TL seq (Fig1C)), we found that Pol2 in SF3B1 K700E redistributes into the gene body due to a primary gene-body elongation defect. This transcriptional dysregulation was reflected in downstream effects such as excess R-loops (S9.6 microscopy; Fig1D), transcription-replication conflicts (proximity ligation assay for PCNA-Pol2; Fig1E), and S-phase arrest (flow cytometry; Fig1F). Importantly, normalized Pol2 density at proximal-promoter (p-p) region was reduced in SF3B1 K700E (Fig1G). This correlated with a reduction in p-p H3K4me3 in SF3B1 K700E determined by Cut and Run (Fig1H). ATAC-seq showed a reduction in promoter accessibility (Fig1I) and increased nucleosome promoter density (Fig1J). ChIP-seq for CDK9, a component of p-TEFb pause release complex, showed higher occupancy at promoters in SF3B1 K700E (Fig1K), suggesting that premature promoter pause release of Pol2 is the major driver for the observed reduction in p-p Pol2 density. Consistent with the importance of p-p Pol2 in maintaining accessible chromatin states, our findings suggest that depletion of p-p Pol2 leads to nucleosome repositioning at promoters and loss of chromatin accessibility (Gilchrist et al, Cell, 2010). Given the extensive cross talk between chromatin and transcription, we speculated that modulating epigenetic regulators might improve Pol2 elongation defects and rescue cells from downstream effects. An unbiased shRNA rescue screen, targeting epigenetic regulators and chromatin modifier protein classes, enriched for proteins in the Sin3/HDAC pathway (ING2, HDAC2) (Fig1L). Conversely, knocking down (KD) for WDR5 (H3K4me3 writer complex) further worsened survival. HDAC2 and ING2 KD cells showed reduced R-loops and DNA damage, lower gene-body Pol2 ChIP densities (Fig1M), normalization of p-p H3K4me3 densities (Fig1N), and rescue from S-phase arrest. These effects of WDR5 and HDAC2/ING2 KD on survival in SF3B1-mutant isogenic cells was confirmed in both MDS patient samples (Fig1O)- and Sf3b1K700E murine models (Fig1P)- contexts, using in vitro colony assays.
Conclusion: Our findings show that SF3B1 K700E-induced disruption of Pol2 elongation kinetics is reflected in reduced Pol2 density at proximal promoter sites and results in a corresponding reduction in chromatin accessibility and promoter H3K4me3. Through an unbiased shRNA screen, we identified epigenetic factors in the Sin3/HDAC/H3K4me pathway, which, when modulated, improved the transcription defects and their downstream effects. Our findings shed light on the mechanisms by which oncogenic mutant spliceosomes affect chromatin organization through their effects on Pol II transcription elongation and present a rationale for targeting the Sin3/HDAC complex as a potential therapeutic strategy.
Disclosures
Verma:BMS: Research Funding; GSK: Research Funding; Incyte: Research Funding; Medpacto: Research Funding; Curis: Research Funding; Eli Lilly: Research Funding; Stelexis: Current equity holder in private company, Honoraria, Other: Scientific Advisor; Bakx: Current equity holder in private company, Other: Scientific Advisor; Novartis: Other: Scientific Advisor; Acceleron: Other: Scientific Advisor; Celgene: Other: Scientific Advisor; Prelude: Research Funding; Janssen: Honoraria; Throws Exception: Current equity holder in private company.

This feature is available to Subscribers Only
Sign In or Create an Account Close Modal